
在日常生活中
每个人都会有不舒服的时候
有些人十分在意
有些人则不以为然
甚至会觉得矫情
很多疾病可能
由小病就拖成大病
甚至演变成可怕的癌症
耽误了最佳治疗时间
慢性炎症
如果身体内的某一器官,长期持续慢性发炎,有可能会导致癌症发生,比如长期萎缩性胃炎,容易导致胃癌,长期慢性肝炎,不论是乙型肝炎还是丙型肝炎,都容易导致肝癌。
在一些重大疾病的发展过程中,炎症反应是其中一个重要环节,炎症如果无法得到有效控制,反复发作就有可能导致癌症,但并不是一定会变成癌。
炎症还会造成对身体的其他危害
骨骼损伤
炎症若发生在关节,会有疼痛和僵硬感等症状,如类风湿关节炎。
危及心血管
血管壁内斑块形成,会引发慢性炎症,形成血栓,最终或导致心脏病。
导致糖尿病
体重增加、肥胖较多会表现为血脂、血糖增加。如果脂肪细胞增多,即会分泌更多炎症因子,令免疫系统异常活跃,导致脂类代谢异常,进而增加罹患糖尿病的风险。
做好4件事,给身体“消炎”
营养均衡
戒烟戒酒,且要远离促炎饮食,即高糖、高盐饮食,以及加工类食物和油炸类食物,建议多吃新鲜蔬菜水果和富含膳食纤维的食物。
勤喝水
加强血液循环,促进炎症因子的灭活,降低炎症状态,维持身体免疫系统稳定。
多运动
身体吸氧量增多,可强化免疫力,防止炎症因子的“任意肆虐”。
建议:每周保持3~5次运动,每次30分钟,快走、慢跑、游泳、爬山等均为较好选择。
会减压
压力过大,会提高人体内炎症水平,保持乐观心态和充足睡眠,同样能够帮助远离炎症。
慢性阻塞性肺疾病
是肺癌的高危人群
平时
很多人都认为咳嗽是小毛病
就这样把肺癌“拖”出来了
因为多数肺癌患者
的首发症状为咳嗽
肺癌引起的咳嗽属于刺激性咳嗽,往往无痰或只有少量白黏痰,持续3周以上的咳嗽需要警惕,可能是肺癌。
如声音变嘶哑、喉部发紧、早上醒来时胸闷、呼吸急促、呼吸困难、头晕等也得提高警惕。
口腔溃疡:
经久不愈要当心
经久不愈、大而深的舌头溃疡有可能是一种癌前病损,极易癌变。
应遵循“早发现、早就医、早治疗、早减损”的原则,必要时建议做活检以明确诊断。
静脉曲张:严重可致
皮肤溃烂或血管堵塞
下肢静脉曲张属于不难发现的疾病,最开始只是腿上出现一些像蜘蛛网状的红血丝,是由于腿上毛细血管扩张造成。
随着症状加重,红血丝可能变成青紫色,甚至出现蚯蚓状凸起,但由于其不痛不痒,不影响正常生活,所以很多人都会选择忽视。

如果未及时治疗,任由下肢静脉曲张进一步发展,可能会出现色素沉着、皮肤溃烂,或者形成血栓,堵塞血管,导致静脉炎,甚至可能会导致肺栓塞。
一般情况下,若下肢静脉曲张处于早期,只出现腿部有红血丝症状,此时可选择穿弹力袜,帮助减轻症状,防止静脉曲张加重。若下肢静脉曲张发展到了后期,可能就要进行手术治疗。

医生提醒:生活、工作中尽量避免久坐、久站,每40分钟就应活动一下身体,也不要穿过紧的衣物,不要跷二郎腿。
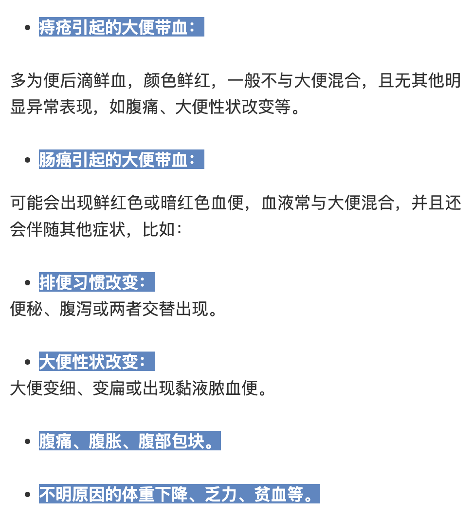
大便带血
别以为只是痔疮
排便时大便带血,很多人都不当回事,以为自己只是“上火”了或者是痔疮发作了,但其实大便带血,也可能是肠癌发出的信号。

医生提醒,50岁以上人群应每年进行粪便潜血检查和肿瘤标志物检测,有肠癌家族史、肠息肉史等高危人群,建议提前至40岁开始筛查。
若检查结果出现异常或出现上述便血及伴随症状,应遵医嘱进一步进行肠镜等检查,以明确诊断。
每个人都是
自己健康的第一责任人
赶紧收藏转发给家人朋友!合法配资平台排名
美港通证券提示:文章来自网络,不代表本站观点。